-
-
-
Tổng tiền thanh toán:
-
17 October, 2021
0 bình luận
Hệ thống xử lý nước cho ngành điện tử
Đối với thời kỳ công nghệ 4.0, khoa học và kỹ thuật công nghệ phát triển khiến hệ thống xử lý nước cho ngành điện tử cũng được các doanh nghiệp quan tâm. Điều này không chỉ giúp đảm bảo môi trường làm việc an toàn mà còn đóng góp cho sự phát triển bền vững của doanh nghiệp. Vậy hệ thống xử lý nước cho ngành đặc thù này gồm những đặc điểm gì, hãy cùng chúng tôi tìm hiểu qua bài viết dưới đây.
Tìm hiểu thêm:
Thành phần và tính chất nước thải ngành điện tử
Đối với nước thải ngành điện tử, chúng ta có thể chia làm hai loại. Đầu tiên là nước thải từ quá trình sản xuất thiết bị linh kiện điện tử. Đây là loại nước thải chứa nhiều chất độc hại như kim loại, tạp chất, chất hữu cơ lơ lửng,...

Hình ảnh nước thải tại các nhà máy, xí nghiệp
Thứ hai là nước thải trong quá trình sinh hoạt tại nhà máy, có thể đến từ hệ thống nhà ăn và nhà vệ sinh. Mặc dù nước thải này ít gây nguy hiểm hơn nhưng nếu bạn không xử lý đúng cách bằng các hệ thống xử lý nước cho ngành điện tử thì vẫn gây ảnh hưởng xấu đến đời sống sinh hoạt của người dân sinh sống.
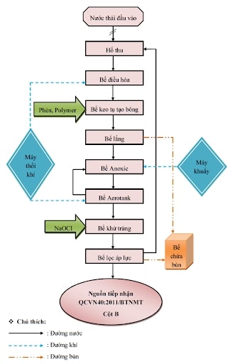
Quy trình xử lý nước thải ngành điện tử
Quy trình công nghệ
Quy trình công nghệ của hệ thống xử lý nước cho ngành điện tử thường được thực hiện theo sơ đồ sau:

Quy trình công nghệ xử lý nước thải ngành điện tử
Công nghệ xử lý nước thải
Để thực hiện việc xử lý nước thải, hệ thống xử lý nước cho ngành điện tử được các nhà sản xuất tích hợp nhiều công năng hiện đại, từ đó nhằm loại bỏ các chất độc hại trong nước thải một cách nhanh chóng và hiệu quả nhất.
Ưu điểm của công nghệ xử lý hệ thống nước thải
Tại Việt Nam, ngày càng xuất hiện nhiều doanh nghiệp liên quan đến ngành điện tử như nhà máy sản xuất linh kiện đèn tivi, monitor, tụ điện,... Điều này giúp đời sống sinh hoạt của người dân trở nên tốt hơn nhưng cũng gây nên những bất cập nếu nước thải, chất thải không được xử lý một cách hiệu quả. Chính vì điều này, các doanh nghiệp cực kỳ quan tâm đến việc lắp đặt hệ thống xử lý nước cho ngành điện tử.

Hình ảnh song chắn rác trong xử lý nước thải tại Adoco
Việc sử dụng hệ thống xử lý nước thải này đem đến nhiều ưu điểm vượt trội không chỉ cho các doanh nghiệp mà còn cho cả môi trường sinh hoạt. Cụ thể như sau:
- Xử lý các tạp chất, kim loại có trong nước, giúp nguồn nước trở nên trong lành và đảm bảo an toàn
- Bảo vệ sức khỏe của người dân sống trong các vùng lân cận cũng như người lao động tại nhà máy, tránh các bệnh tật có thể xuất hiện do nguồn nước ô nhiễm
- Bảo vệ hệ sinh thái các sinh vật sống trong nước, từ đó cũng bảo vệ chuỗi thức ăn của con người
- Đặc điểm, thiết kế của các hệ thống xử lý này tương đối đơn giản, gọn nhẹ nên phù hợp với hầu hết các quy mô của doanh nghiệp
Đơn vị thi công lắp đặt hệ thống xử lý nước ngành điện tử uy tín
Với nhu cầu lắp đặt sử dụng hệ thống xử lý nước cho ngành điện tử ngày càng cao thì ngày càng xuất hiện nhiều đơn vị thi công lắp đặt. Điều này cho phép khách hàng thuận tiện và có nhiều sự lựa chọn hơn, tuy nhiên bạn vẫn nên ưu tiên các đơn vị uy tín, có nhiều năm kinh nghiệm để đảm bảo chất lượng hệ thống là tốt nhất.
Chúng tôi xin giới thiệu đến bạn đơn vị cung cấp đơn vị xử lý nước Adoco. Đây là đơn vị nổi tiếng, là đối tác tin cậy của rất nhiều hộ gia đình cũng như các doanh nghiệp.

Adoco đơn vị đồng hành tin cậy của hộ gia đình và cả doanh nghiệp
Bạn có thể hoàn toàn an tâm đến chất lượng và dịch vụ đến từ Adoco. Bởi doanh nghiệp luôn cam kết cung cấp các sản phẩm chính hãng 100%, có hiệu suất cũng như độ bền cao với giá cả cực kỳ phải chăng. Ngoài ra, chính sách bảo hành, tư vấn, hậu mãi,... cũng là những điểm cộng không thể không kể đến.
Đừng quên đến trực tiếp cửa hàng của Adoco Việt Nam tại địa chỉ 105 ngõ 509 Vũ Tông Phan Khương Đình, Thanh Xuân - Hà Nội để nhân viên tư vấn và hỗ trợ bạn trong việc chọn lựa hệ thống xử lý nước cho ngành điện tử phù hợp với nhu cầu của bạn nhé.
0 bình luận